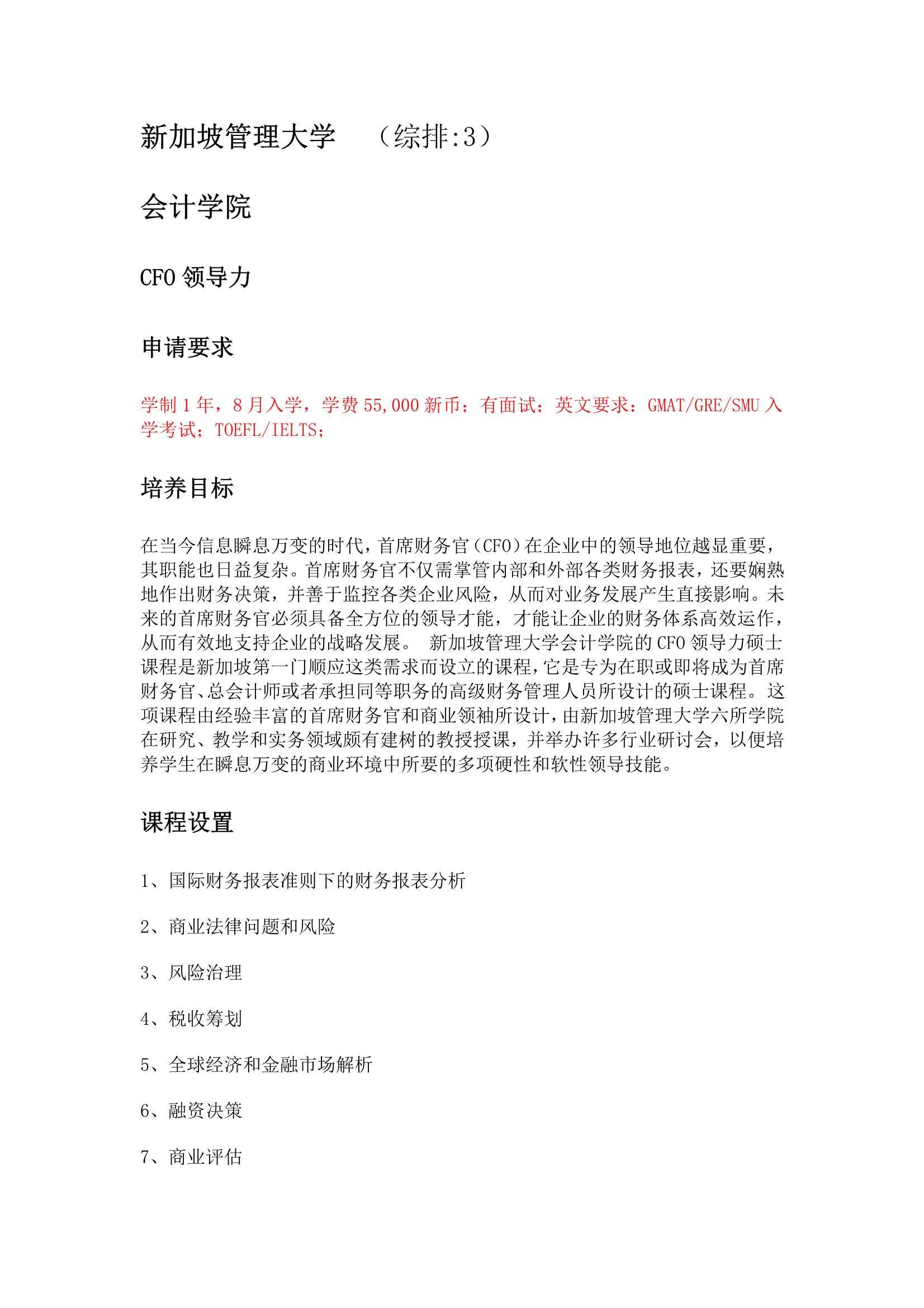
学校历史与地理位置
亚利桑那大学创立于1885年,比亚利桑那正式建州还要早二十七年。这所公立研究型大学最初只有一栋建筑和寥寥数名学生,如今已发展成为美国西南部最重要的高等教育机构之一。校园坐落在图森市中心,这片土地被壮丽的桑塔卡塔利娜山脉环抱,呈现出典型的索诺兰沙漠景观。
我记得第一次踏入校园时的震撼——仙人掌与现代化教学楼交错林立,橙红色的砖墙建筑在沙漠阳光下泛着温暖光泽。这里的气候很特别,冬季温和夏季炎热,一年中有超过350天都是晴朗天气。这种独特环境为天文观测创造了绝佳条件,你可能不知道,学校拥有的斯图尔德天文台正是全球重要的天文研究中心。
校园设施与学术资源
走在占地380英亩的校园里,你会感受到传统与现代的完美融合。主图书馆藏书超过700万册,那个充满未来感的科技综合楼总是让我印象深刻。学生活动中心像个小型城市,餐厅、书店、休闲区一应俱全。
实验室设备确实令人惊叹。我曾陪同朋友去过生物实验室,那些高端显微镜和基因测序仪完全超出我的想象。健康科学中心配备模拟病房和手术室,工程学院的3D打印中心昼夜不停地运转。体育设施也很完善,从奥林匹克规格的游泳池到室内攀岩墙,学生们总能找到适合自己的运动方式。

最特别的是校园内的亚利桑那州立博物馆和矿物博物馆,它们不仅是教学资源,更对公众开放。这种开放态度让学术知识与社区生活紧密相连。
学校声誉与排名情况
亚利桑那大学在全美公立大学中稳居前50名,这个位置保持了相当长时间。它的天体物理学项目在全美数一数二,光学科学更是全球顶尖。商学院和法学院在西南地区享有很高声誉,毕业生就业率相当可观。
《美国新闻与世界报道》最新排名显示,该校在航空航天工程、地质科学和药学等多个领域都进入全美前20。世界大学学术排名中,它始终位列全球前100名左右。这些数字背后是实实在在的学术实力——教授团队中有诺贝尔奖得主,也有各学科领域的领军人物。
我认识的一位校友曾说:“在这里获得的不仅是学位,更是解决问题的能力。”这种务实教育理念或许正是学校声誉持续上升的原因。虽然排名不能完全代表一所学校的价值,但亚利桑那大学确实在多个关键指标上表现亮眼。

入学申请要求与流程
申请亚利桑那大学需要准备的材料其实并不复杂。本科申请者需要提交高中成绩单、SAT或ACT成绩,国际学生还得提供托福或雅思分数。研究生申请则因专业而异,通常需要本科成绩单、GRE或GMAT成绩,以及推荐信和个人陈述。
我记得帮表弟准备申请时发现,学校采用全面审核制度。他们不仅看分数,还关注课外活动、领导经验和个人特质。申请截止日期分为早期行动和常规决策两轮,早期行动在11月左右,常规决策则在次年1月。线上申请系统操作起来很直观,上传文件、支付申请费、跟踪申请状态都很方便。
有个细节值得注意:某些热门专业会有额外要求。比如建筑学院需要提交作品集,音乐学院要求现场试演。建议提前三个月开始准备材料,特别是推荐信——教授们通常需要较长时间来撰写。
专业设置与学术优势
亚利桑那大学的专业设置相当广泛,提供超过300个本科和研究生专业。最突出的优势领域包括天文学、光学科学、地球科学和商科。工程学院特别强大,尤其是航空航天和采矿工程方向。

文理学院规模最大,涵盖从人文社科到自然科学的各个领域。埃勒管理学院的企业家精神课程在全美名列前茅,我记得参观时看到他们的创业孵化器,学生们在那里把创意转化为实际项目。医学院和药学院与当地医院紧密合作,为学生提供丰富的临床实践机会。
跨学科研究在这里很受鼓励。你可以选择天文学与物理学的双学位,或者将环境科学与公共政策结合起来。这种灵活性让学生能够根据自己的兴趣和职业目标定制学习路径。
学习规划与未来发展
在亚利桑那大学,学术顾问会帮助每个学生制定个性化的学习计划。新生入学后就会分配专业导师,定期讨论课程选择和职业方向。学校采用学期制,秋季8月开始,春季1月开学,夏季还有丰富的课程选择。
职业发展中心的服务非常实用。他们提供简历修改、模拟面试和职业咨询,每年举办的大型招聘会能让学生直接与雇主接触。校友网络遍布全球,特别是在西南地区和科技行业影响力很大。
我认识的一位毕业生现在在NASA工作,他说在校期间参与的研究项目为他的职业生涯打下了坚实基础。学校与当地企业的合作关系也为学生创造了大量实习机会。无论你计划继续深造还是直接就业,这里的学术资源和职业支持都能帮你做好充分准备。